طرح داخلی

فرآیند اجرایی طرح موظف:
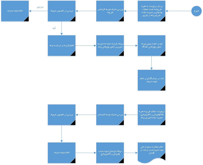
فرآیند اجرایی طرح نیاز محور:
فرآیند اجرایی طرح غیرموظف:
آیین‌نامه‌‎‌‌ها و فرم‌ها:
آیین‌نامه طرح‌های پژوهشی (ویژه حوزه علوم انسانی) 
راهنمای تدوین و نگارش گزارش نهایی طرح درون‌سازمانی
شیوه‌نامه معادل‌سازی ساعات طرح پژوهشی موظف اعضای هیات‌علمی
آیین‌نامه طرح‌های پژوهشی درون‌سازمانی
دستورالعمل اجرایی طرح‌های پژوهشی درون‌سازمانی
فرم مشخصات طرح پژوهشی پیشنهادی
فرم ارزیابی طرح پژوهشی
فرم ارزیابی نهایی طرح پژوهشی
فرم درخواست حق‌التحقیق مجری و همکاران طرح پژوهشی
فرم درخواست تسویه حساب نهایی طرح پژوهشی
فرم گزارش اظهاری مجری برای مواد مصرفی و غیر‌مصرفی طرح پژوهشی
کفایت دستاورد
امتیاز کتاب
همایش
قطب علمی
واحد پژوهشی
هفته پژوهش
عضو وابسته
اطلاعات تماس:
کارشناس کفایت دستاورد: سرکار خانم زهرا جدید
29902699